最新發布:河南密集通報3起較大生產安全事故調查報告 | 小學文化的老板等9人被逮捕

10月12日,河南省應急管理廳對外通報3起較大生產安全責任事故調查報告。這3起事故均發生在信陽市轄區,分別為船廠爆炸事故、道路交通事故、礦區透水事故。調查報告公布了3起事故的基本情況、事發現場、救援情況、發生原因以及后續處理追責等。
事故調查一:淮濱縣江淮船業有限公司“11·01”較大爆炸事故
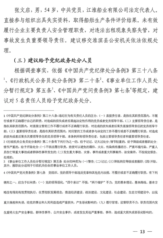
2019年11月1日16時10分,信陽市淮濱縣江淮船業有限公司“龍威5666”船舶在切割作業工程中發生爆炸,造成4人死亡,直接經濟損失423萬元。
導致該事故發生的直接原因為,噴漆工張某對該船舶艉尖艙和艉軸艙內部進行油漆噴涂作業時,將鐵紅醇酸防銹漆及有機溶劑松香水調兌稀釋后的混合物通過油漆噴涂機高速噴出,油漆中的有機溶劑即刻在艙內大量揮發、擴散、彌漫,易燃蒸氣濃度迅速上升。張某頭戴的供氣式防護頭罩通過空壓機供應空氣,釋放的空氣也聚積于艙內。艙內局部封閉相對嚴密,通風不良,短時間內易燃蒸氣與空氣混合,濃度很快達到爆炸極限范圍,在艙內有限空間內形成爆炸性混合物。
切割工采用氧氣與液化石油氣熱切割的作業方式在船舶艉尖艙左側甲板實施切割作業,產生的明火引爆了艉尖艙內爆炸性混合氣體,導致艉尖艙空間爆炸。
間接原因有:江淮船業公司違規違章組織作業;江淮船業公司出具失實資料,在取得船舶生產條件評價確認結果后,違法違規出租造船場地;江淮船業公司作業現場事故隱患突出;淮濱縣工業和信息化局未有效履行行業安全監管責任;淮濱縣造船產業集聚區管理委員會辦公室未有效履行安全監管責任。
該事故被認定為一起生產安全責任事故。江淮船業公司小學文化的生產經營負責人張某被檢方批準逮捕。建議該公司法定代表人張某啟移交淮濱公安機關依法依規處理。建議給予5名責任人黨紀政務處分。建議對淮濱縣副縣長李某進行誡勉談話。
事故調查二:國道107線浉河區柳林段“12.24”較大道路交通事故
2019年12月24日上午8時06分,信陽浉河區柳林鎮境內107國道柳林老街路口發生一起較大道路交通事故,共造成4人死亡、24人受傷,一輛大型普通客車受損。直接經濟損失560萬。
調查報告顯示事故的直接原因為,豫SA2106號大型普通客車駕駛員孫某強駕駛機動車超過路段標明速度(該路段限速60公里\小時),在前車左轉彎及通過路口時違法超車;工程專項作業車抓木機駕駛員張某駕駛未經公安機關登記的機動車上道行駛,向左轉彎時未提前開啟轉向燈;兩車發生刮擦,因大霧天路面濕滑,孫某強應急操作不當造成豫SA2106號大型普通客車失控墜入道路東側溝下。
而間接原因有:信陽市運輸集團有限責任公司第三客運公司安全生產主體責任未落實;信陽市道路運輸管理局、信陽市公安交警支隊公路巡警大隊監管不到位。
經調查分析認定,該事故是一起生產安全責任事故。司機孫某強因涉嫌交通肇事罪被檢方批準逮捕。同時建議信陽市交通運輸集團有限責任公司對6名責任人員給予黨紀和行政處分。4名公職責任人員給予黨紀政務處分。
事故調查三:信陽市平橋區氟鑫礦業有限公司“3·13”較大透水事故
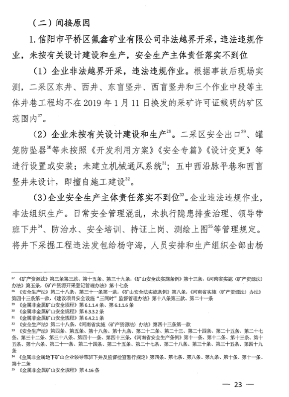
2020年3月13日3時20分,信陽市平橋區氟鑫礦業有限公司大石嶺整合礦區螢石礦二采區因非法越界開采、違法作業、導致井下發生透水事故,造成7人死亡,直接經濟損失937.2萬元。
導致此次事故發生的原因是什么?調查報告顯示事故的直接原因是,二采區在距離西井235米處的五中西沿脈平巷掌子面進行爆破作業活動,導致該處平巷頂與上部廢棄三采區豎井井底車場連通,致使廢棄三井區內大量積水潰入二采區,釀成透水事故。
間接原因有4項:信陽市平橋區氟鑫礦業有限公司非法越界開采,違法違規作業,未按有關涉及建設和生產,安全生產主體責任落實不到位;有關技術服務機構違規進行設計評價;信陽市平橋區民爆器材專營有限公司井下爆破器材存儲和使用不規范;平橋區黨委政府和相關監管部門履職盡責不到位。
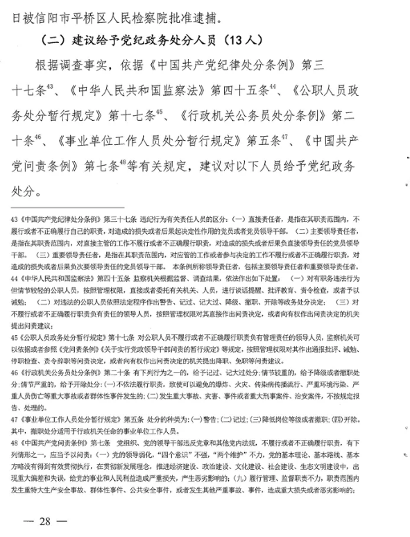
經調查認定,該事故是一起生產安全責任事故。該企業的6名相關人員被檢方批準逮捕,建議給予黨紀政務處分人員13人。
附一:淮濱縣江淮船業有限公司“11·01”較大爆炸事故














附二:國道107線浉河區柳林段“12.24”較大道路交通事故





















附三:信陽市平橋區氟鑫礦業有限公司“3·13”較大透水事故






































































